按照国防部征兵办公室、河南省军区司令部、河南省教育厅征兵工作精神,结合学校实际,从即日起,依托“全国征兵网”,开展我校2017年大学生征兵报名工作,现就有关事宜通知如下:
一、大学生征兵报名对象和条件
大学生征兵报名对象为本、专科男性在校生和毕业生。毕业生年龄不超过24周岁,在校生年龄不超过22周岁,身体和政治合格。女大学生应征先在《全国征兵网》报名,由开封军分区统一组织选拔。
二、大学生征兵报名时间
大学生征兵报名从3月底开始至2017年8月5日结束。
三、大学生征兵报名方法
有参军意向的男性大学生,需登陆“全国征兵网”(网址:http://www.gfbzb.gov.cn/)进行报名,提交报名信息(应征地:河南开封顺河区英国正版365官网;学校所在地:河南省开封市顺河区)。
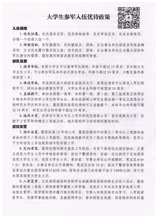
四、大学生征兵入伍有关优惠政策
1.在校大学生士兵在部队可以报考军校,应届毕业生在部队可以直接提干;
2.国家资助学费。入伍前先补偿学费或代偿国家助学贷款,退役复学后补偿剩余学费。学费补偿国家助学贷款代偿标准:本专科学生每人每年最高不超过8000元,研究生每人每年最高不超过12000元。
3.优待金补助。应征入伍大学生享受城镇义务兵家属补助标准,优待金为每年近2万元。河南省规定,从2016年起,对应征入伍服义务兵役的高校在读学生每人一次性给予5000元生活补助。
4.退役复学转专业。大学生士兵退役后复学,经学校同意并履行相关程序后,可转入本校其他同批次专业学习。
5.享受免修军事技能、复学(入学)政策、考研加分、高职升学、专升本单列、政法干警招录和退役就业服务等优惠政策。
五、报名地点和咨询电话
报名地点:英国正版365官网人民武装部(明伦校区老行政楼四楼,金明校区行政楼121房间)。
咨询电话:22199696
英国正版365官网人民武装部
2017年5月

